sunbet申搏
设为首页
加入收藏
sunbet申搏
学院简介
学院领导
组织机构
联系方式
校园风光
师资队伍
教授
副教授
讲师
助教
人才培养
专业设置
培养方案
实验室建设
教学工作
教学机构
教研教改
日常管理
申博sunbet官网
科研项目
学术论文
学术著作
科研获奖
发明专利
学生工作
光荣榜
团学活动
学生社团
学生资助
校企合作
行业学院
合作基地
党的建设
党建新闻
教工党支部
学生党支部
工会建设
资源专区
资源专区
校友专栏
校友名录
校友风采
校友活动
课程思政
新闻动态
改革研究
课程资源
网站首页
通知公告
学院动态
通知公告
网站首页
>>
通知公告
>> 正文
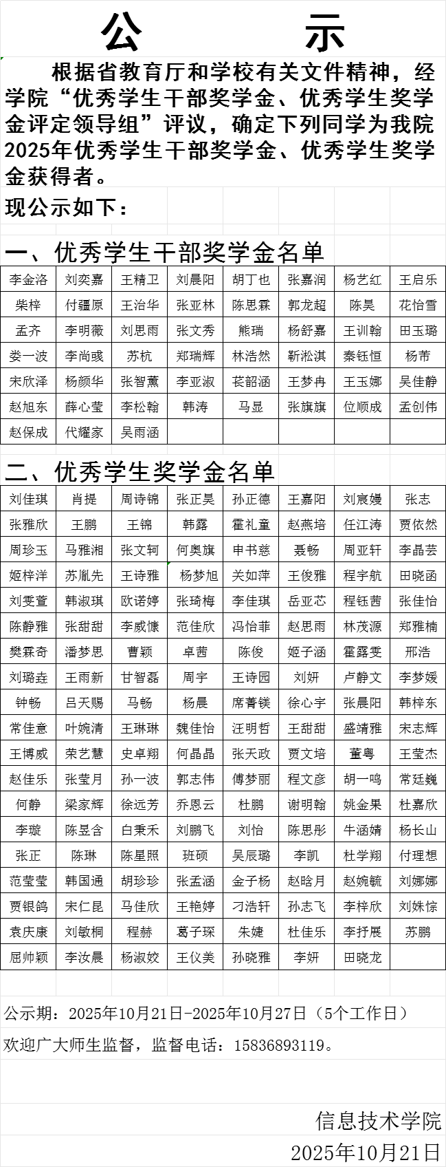
sunbet申搏2025年优秀学生干部奖学金、优秀学生奖学金评选结果公示
发布日期:2025-10-21 浏览次数:
上一条:
sunbet申搏学子喜获ICPC亚洲区域赛铜牌实现赛事奖牌零突破
下一条:
sunbet申搏学子在2025年全国大学生数字媒体科技作品及创意竞赛中喜获佳绩
Copyright © 2015-2025,sunbet(中国区)官方网站_sunbet 版权所有 All Rights Reserved